Struktura systemu
System SWP dzieli się na kilka logicznych modułów. Taka konstrukcja systemu pozwala na szybki dostęp do poszczególnych funkcjonalności systemu.
- Zakupy
- Magazyny
- Produkcja
- Sprzedaż
- Produkty
- CRM
- Finanse
- Raporty
- Kontrola Jakości
- Kontroling
- Administracja
Moduł zakupów umożliwia efektywne zarządzanie zakupami zarówno surowców do zabezpieczenia ciągłości produkcji jak również towarów handlowych.
Moduł magazynów zapewnia obsługę firmy w zakresie gospodarki magazynowej. Moduł umożliwia zarządzanie magazynami, wystawianie dokumentów, kontroli stanów magazynowych, inwentaryzacji itp.

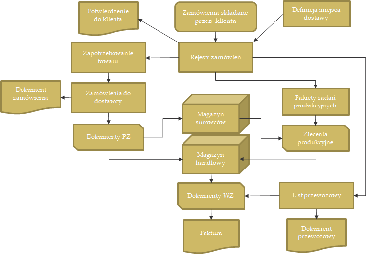
Rysunek 1 Uproszczona struktura systemu
Moduł produkcji, umożliwia efektywne zarządzanie procesem produkcyjnym. Moduł produkcyjny podzielony został na szereg funkcjonalności ułożonej w sposób logiczny zgodnie ze ścieżka realizacji produkcji:
- Rejestr zamówień
- Planowane zadania produkcyjne
- Zadania produkcyjne w realizacji
- Dyspozycje magazynowe (rejestr produkcji w toku)
- Archiwum zadań produkcyjnych
Dodatkowo system posiada rozbudowany moduł planowania i kontroli realizacji procesów produkcyjnych i handlowych. W skład modułu wchodzą takie funkcjonalności jak:
- Kontrola realizacji zamówień
- Planowanie produkcji
- Technologia produktu
- Itd.
Created with the Personal Edition of HelpNDoc: Easily create PDF Help documents